BCDV 1001 - Lab Exercise1

Stakeholders & Roles

../_images/stakeholders.png

Architecture Diagram

../_images/ArchitectureDiagram.png

Use Cases

Tender Creator

../_images/TenderCreator.png

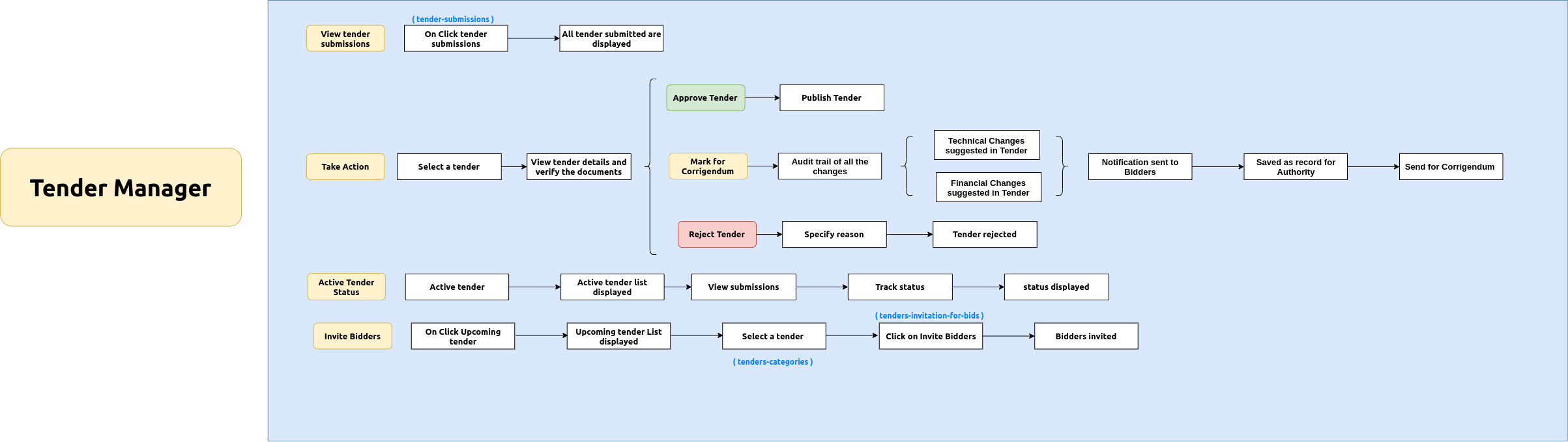
Tender Manager

../_images/tenderManager.png

Bidder

../_images/Bidder.png

Bid Evaluation Committe

../_images/BidEvalCommitte.png

Bid Evaluation Chairperson

../_images/BidEvalChairperson.png

CVO

../_images/CVO.png

UseCases Table

../_images/OldUseCases.png

Kafka Topics

SNO

Stakeholders

Producer in Springboot(Events)

Kafka Topic Stream of Records

Consumer

1

Tender Creator

tender-create-new

tender-active

tender-closed

tender-info-documents

tender-sent-for-approval

tender-draft

tender-repulish

tender-template-create

tender-template-delete

2

Tender Manager

tender-approve

tender-reject

tender-pending-review

tender-mark-corrigendum

3

Bidder

bidder-profile-details

bid-documents-submit

bid-earnest-money-deposit

bid-approve

bid-reject

bid-progress-status

bidder-notifications

4

Bid Evaluation Committee

bid-approved-documents

bid-fee-confirmation

bid-accepted

bid-rejected

bid-pending-review

5

Chief Vigilance Officer

tender-mark-suspicious

tender-mark-fraud

tender-mark-verified

Transactions

../_images/transactions.png